阿尔茨海默症(Alzheimer’s disease,AD)是一种神经退行性疾病,其特征包括进行性认知功能衰退、记忆丧失和进行性功能依赖等症状,最终可导致死亡。文冠果(Xanthoceras sorbifolia Bunge)为无患子科(Sapindaceae)文冠果属植物,其味甘、微苦,性平。文冠果心材、茎枝和果实等均可入药,其茎干或枝条的干燥木部称为文冠木,为蒙古族习用药材,主要用于治疗风湿性关节炎。
williamhill官方网站孟大利教授课题组从文冠果中寻找治疗阿尔兹海默症的新成分和新机制。课题组基于2D LC-HRMS平台和TraceFinder智能化数据处理工具,提出“代谢物预测筛选法”,根据结构特点构建文冠果药材中皂苷类化合物数据库,显著提高TraceFinder筛选的效率,最终筛选出752个化合物,其中707种为新三萜皂苷,占预测筛选皂苷总数的94.02%。在此基础上,通过质谱导向分离,从文冠果中分离得到100余个天然产物,其中三萜皂苷及其苷元70余个。此外还得到了黄酮、苯丙素、木脂素等化合物。扩展了对玉蕊醇型皂苷结构多样性的认识,验证了离线2D LC-MS结合代谢物预测筛选在发现新颖天然产物结构方面的优势(图1)。

图1.文冠果中分离出的主要化合物结构
在此基础上,基于植物代谢组学方法,课题组通过UHPLC Q Exactive MS/MS仪器平台,对文冠果不同药用部位(果壳、树木质部、树皮、叶)的化学成分差异进行系统成分表征,采用多元分析方法寻找出果壳与其他药用部位的差异性化合物。从文冠果不同药用部位中鉴定出82个化学成分,主要分为三萜类、黄酮类、苯丙素类等,并对其质谱裂解规律进行研究。综合VIP值、P-value值、FC值结果筛选出差异性成分:其中文冠果壳中富含三萜皂苷类化合物、树叶中富含黄酮类化合物、树皮中富含黄酮和少量三萜皂苷类化合物、文冠木中富含苯丙素和少量三萜皂苷类化合物。从而为文冠果的质量控制和临床合理应用提供理论基础。
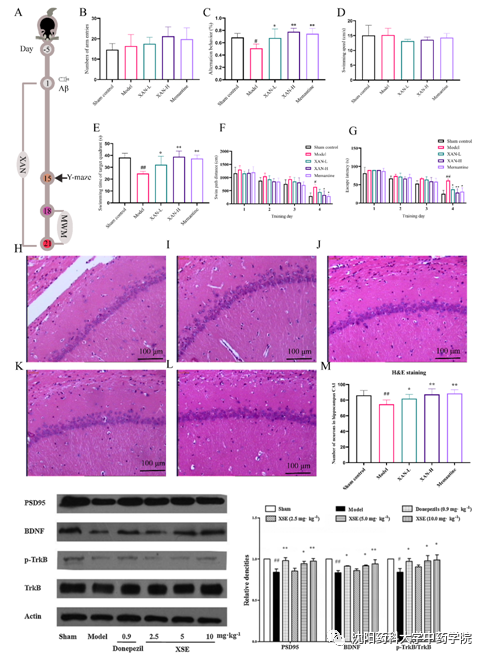
为明确文冠果药材的抗AD作用,课题组采用转基因小鼠模型、侧脑室注射Aβ1-42致小鼠AD等多种动物模型,利用Y迷宫(工作记忆)、Morris水迷宫(空间参照记忆)、跳台实验(被动回避式条件反射,长期记忆)等多种行为药理学实验方法,结合组织病理学和蛋白质印迹分析,对文冠果提取物及其主要成分文冠果壳苷(XAN)的药效学进行了研究。结果证实:在微克级的剂量下,文冠果提取物及XAN对上述AD模型动物学习记忆障碍均具有显著的改善作用,其作用效价强于阳性对照药盐酸多奈哌齐、美金刚及银杏叶片等。初步机制可能与其对氧化应激损伤、胆碱能系统缺陷和突触损伤的保护作用有关(图2)。

图2.文冠果提取物及XAN的药效学研究
然而,尽管文冠果经口服给药后,在几种AD动物模型中都具有良好的治疗作用,但其中的成分极性大、溶解性差、不易吸收入血和通过血脑屏障,因此真正的作用靶点尚不明确。近年来,越来越多的临床和实验证据表明,肠道微生物群在中枢神经系统疾病中发挥重要作用,包括帕金森病(PD)、自闭症谱系障碍(ASD)和AD。因此,文冠果可能是通过影响肠道微生物结构而不是吸收入血来发挥其生物活性的。
为了证实这一推测,课题组对XAN通过干预肠道微生物治疗AD的机制进行了初步探索。首先采用16S rRNA扩增子基因测序,分析模型动物经XAN干预后,粪便中肠道微生物群组成的变化。发现在门水平上,与对照大鼠相比,AD大鼠的厚壁菌门与拟杆菌门(Firmicutes/Bacteroidetes,F/B)的比率显着升高,与临床对AD患者的研究结果一致。在属水平上,有34个属水平的肠道微生物在不同组中具有显著统计学差异。因此,XAN可以调节AD大鼠的肠道菌群的组成和结构,使其肠道菌群向正常回调(图3)。

图3.XAN对肠道菌群的影响
为了进一步深入的探讨其作用机制,课题组建立了基于气相色谱串联三重四级杆质谱仪(GC-MS/MS)的模型动物粪便和血浆样本中测定短链脂肪酸(SCFAs)的靶标代谢组学方法;基于水相色谱柱和液相色谱串联三重四级杆质谱仪(LC-MS/MS)的动物脑组织和血浆样本中氨基酸和神经递质的靶标代谢组学方法;基于UPLC-MS/MS的动物粪便和血浆样本中测定胆汁酸的靶标代谢组学方法。并采用粪便移植实验进行验证。研究结果表明,XAN可以改变AD大鼠相关的代谢途径,将其内源性代谢物水平恢复到与对照大鼠相似的正常水平。在差异代谢物代谢通路通路富集分析中,与模型组相比,XAN治疗后16种代谢物的代谢通路发生改变。提示XAN可通过改变肠道菌群丰度和内源性代谢产物水平来改善AD大鼠的学习记忆障碍(图4)。

图4.基于靶标代谢组学研究XAN对体内内源性物质的影响
上述研究结果表明,文冠果中的化学成分丰富,其中的XAN可通过重塑肠道微生物群和调节微生物衍生代谢物水平发挥抗AD作用。与肠道微生物群相关的内源性代谢的改变有助于更好地理解XAN抗AD的潜在机制。孟大利教授课题组对文冠果的研究,确定了文冠果提取物及XAN是潜在的抗AD药物,并提供了一个新的作用机制,即其可能是通过肠-脑轴发挥作用,肠道微生物群可能是该药材潜在的直接作用靶点(图5)。

研究成果先后发表于Phytomedicine、Phytochemistry、Frontiers in Pharmacology、Neuroscience Letters、Chinese Medicine、International Journal of Pharmaceutics等植物药理学、植物化学、药理学、神经科学等期刊上;获得授权专利2项。课题组对文冠果更深入的基于肠-脑轴的作用机制研究,以及进一步抗AD新药开发还在继续进行中。